Vai al contenuto
Vai alla navigazione
Vai al footer
Regione Emilia-Romagna
Accedi all'area personale
Comune di Novellara
Cerca
Comune di Novellara
Amministrazione
Menu selezionato
Novità
Servizi
Vivere Novellara
Prenotazione APPUNTAMENTI
Tutti gli argomenti...
Home
/
Amministrazione Trasparente
/
Enti controllati
/
Rappresentazione grafica
/
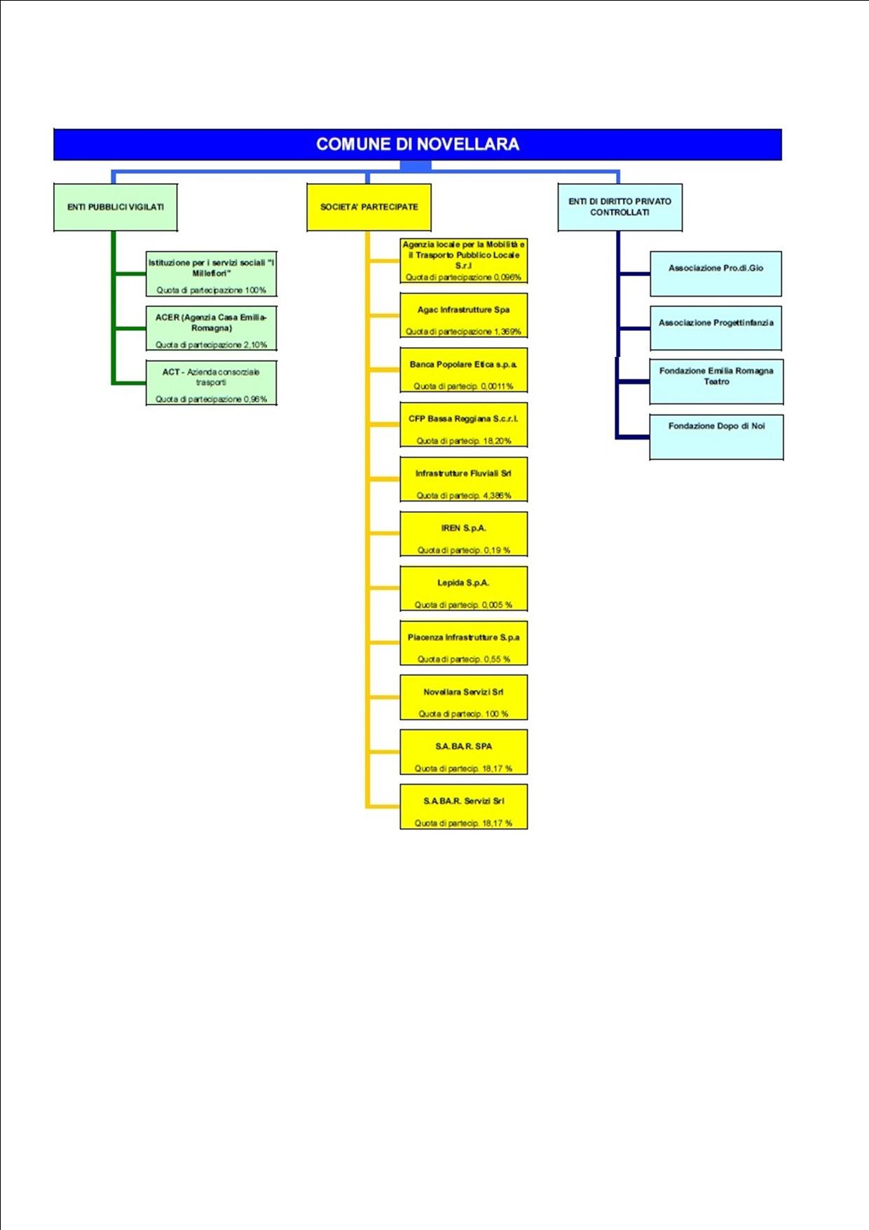
Rappresentazione grafica anno 2016
Rappresentazione grafica anno 2016
ENTICONTROLLATI-RAPPRESENTAZIONEGRAFICA2016_784_21062.jpg
(
JPEG
-
115,1 KB
)
Quanto sono chiare le informazioni su questa pagina?
Valuta da 1 a 5 stelle
Quali sono stati gli aspetti che hai preferito?
1/2
Dove hai incontrato le maggiori difficoltà?
1/2
Vuoi aggiungere altri dettagli?
1/2
Dettaglio
Inserire massimo 200 caratteri
Indietro
Avanti